 Программное обеспечение на ЛЦД-2-LoRa
 Программное обеспечение на ЛЦД-2-LoRa
>> Варианты обустройства термометрических скважин
| МКСН.405544.037 ТУ
ОБЛАСТЬ ПРИМЕНЕНИЯ:
- геотехнический мониторинг;
- нефтяная и газовая промышленности;
- машиностроение;
- метеорология;
- строительство;
- энергетика и др.
НАЗНАЧЕНИЕ: 
Логгер цифровых датчиков ЛЦД-2-LoRa предназначен:
- сохраняет результаты измерений температуры во внутреннюю энергонезависимую память;
- передает данные на сервер посредством беспроводной сети LoRaWAN, с последующей обработкой на персональном компьютере (далее — ПК) с помощью программного обеспечения «ГеоМет»;
- передает данные на ПК посредством USB порта.
ДОСТОИНСТВА:
- передача данных по беспроводной сети LoRaWAN на удаленный сервер;
- повышенная степень защиты от пыли и воды IP68;
- более надежная встроенная flаsh-память.
ЛЦД-2-LoRa – сохраняют результаты измерений температуры во внутреннюю энергонезависимую память, передают данные на ПК посредством USB интерфейса, передают данные на сервер посредством радиосети LoRaWAN, с последующей обработкой на ПК с помощью программного обеспечения «ГеоМет» (далее ПО «ГеоМет»).
ЛЦД-2-LoRa относятся к радиоэлектронным средствам (РЭС), не подлежащим регистрации (полоса радиочастот 864-865 МГц, 868,2–869,2 МГц мощность передатчика не более 10 мВт) согласно п. 23 Приложения к перечню РЭС, подлежащих регистрации Постановления Правительства РФ от 20.10.2021 № 1800.
УСЛОВИЯ ЭКСПЛУАТАЦИИ:
| температура воздуха при долговременной эксплуатации, °C | -40 … +40 | 
| относительная влажность воздуха при 35ºС, % | 80 | 
| ТЕХНИЧЕСКИЕ ХАРАКТЕРИСТИКИ | ЛЦД-2- LoRa | 
| Габаритные размеры, мм, не более | Ø 37 х 228 | 
| Масса логгера, кг, не более | 0,7 | 
| Напряжение питания постоянного тока, В | 3,6 | 
| Ток потребления в режиме ожидания, мА, не более | 10 | 
| Период оправки по сети LoRaWAN, ч | от 1 до 48 | 
| Период проведения измерений (настраивается пользователем), часов | от 1 до 100 | 
| Количество датчиков в термокосе | 1 … 100 | 
| Максимальная длина термокосы должна быть, м | 100 | 
| Электрическая емкость термокосы, пФ, не более | 15 000 | 
| Суточный ход часов логгера в нормальных условиях, с/сут, не более | ±10 | 
| Суточный ход часов логгера во всем диапазоне рабочих температур и влажности, с/сут, не более | ±25 | 
| Время непрерывной работы без замены элемента питания*, лет, не менее | 3 | 
| Максимальное количество значений | 65 535 | 
| Запись результатов измерений, интерфейс | энергонезависимая память, беспроводная сеть LoRaWAN; USB порт | 
| Параметры передающего тракта ЛЦД-2-LoRa: | |
| Полоса радиочастот, МГц | 864…865, 868,7…869,2 | 
| Мощность передатчика, мВт, не более | 25 | 
| Степень защиты от пыли и воды по ГОСТ 14254-96 | IР68 | 
| Средняя наработка до отказа, часов | 35 000 | 
| Средний срок службы, лет | 7 | 
| * Время непрерывной работы логгера без замены элемента питания зависит от количества одновременно подключаемых датчиков и периода проведения измерений. | |

L1 – длина кабеля от логгера до разъёма термокосы, м (от 0,5 до 10 м, шаг 0,5 м);
L2 – длина радиочастотного кабеля от логгера до антенного разъема, м (от 0,5 до 10,0 м, шаг 0,5 м);
L3 – длина радиочастотного кабеля антенны, м (от 0,5 до 10,0 м, шаг 0,5 м)
Рекомендуемая суммарная длинна радиочастотного кабеля L2 и L3 не более 12 м
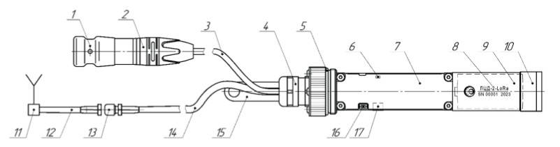
Рис.1. Габаритный чертеж логгера цифровых датчиков ЛЦД-2-LoRa

1 – защитный колпачок
2 – разъем для подключения МЦДТ
3 – кабель для подключения МЦДТ
4 – кабельный ввод
5 – уплотнительное кольцо
6 – светодиод (красный)
7 – защитная крышка платы
8 – маркировка логгера
9 – батарейный отсек
10 – крышка батарейного отсека
11 – антенна
12 – радиочастотный кабель антенны
13 – антенный разъем
14 – радиочастотный кабель логгера
15 – крепление
16 – кнопка TEST
17 – разъем microUSB
Рис.2. Устройство ЛЦД-2-LoRa
КОМПЛЕКТНОСТЬ:
| НАИМЕНОВАНИЕ | КОЛ-ВО | ПРИМЕЧАНИЕ | 
| Логгер цифровых датчиков | 1 шт. | 
 | 
| Элемент питания SAFT LSH 14 (Li-SOCl2) | 1 шт. | 
 | 
| Уплотнительное кольцо 030-033-19-2-2 ГОСТ 9833-73 | 1 шт. | 
 | 
| Трос МКСН.303637.001 | 1 шт. | 
 | 
| Сервер обработки и хранения данных HP | 1 шт. | По отдельной заявке | 
| Кабель USB, тип А-micro USB, вилка-вилка, 1,8 м (Бурый медведь) | 1 шт. | 
 | 
| Антенна ANT 809 M* | 1 шт. | По отдельной заявке | 
| Кабель МКСН.685631.061* | 1 шт. | При заказе антенны ANT 809 M | 
| Руководство по эксплуатации МКСН.405544.037 РЭ | 1 экз. | 
 | 
| Руководство пользователя ПО «ГеоМет» 643.02566540.00033 | 1 экз. | Поставляется с ПО «ГеоМет» | 
| Паспорт МКСН.405544.037 ПС | 1 экз. | |
| * Тип антенны и длина радиочастотного кабеля антенны (L3, м) указываются при заказе (см. рис.3) | ||
ПРИМЕР ЗАПИСИ ПРИ ЗАКАЗЕ ЛОГГЕРА:
«Логгер цифровых датчиков
ЛЦД-2–LoRa–L1 –L2 МКСН.405544.037 ТУ» 
      1         2     3     4                   5 
1. Тип логгера
2. Исполнение логгера
3. L1 – длина кабеля от логгера до разъёма термокосы, м (от 0,5 до 10,0 м, шаг 0,5 м);
4. L2 * – длина радиочастотного кабеля от логгера до антенного разъема (от 0,5 до 10,0 м, шаг 0,5 м);
5. Обозначение ТУ
ПРИМЕР ЗАПИСИ ПРИ ЗАКАЗЕ АНТЕННЫ:
Антенна ANT 809 M, L3=2м.
L3 * – длина радиочастотного кабеля антенны.
L3 – от 0,5 до 10,0 м, шаг 0,5 м

Рис.3. Длины кабелей логгера
* – Рекомендуемая суммарная длина радиочастотного кабеля L2 и L3 не более 12м






 
				 
				 
				 
				 
				 
				 
				 
				 
				 
				 
				